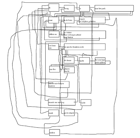
Een anonieme lezer van dit blog stuurde me de onderstaande schets van een flowchart van mijn gedicht 'Verborgen arbeidend'. Dank!

Flowchart_verborgen_arbeidend2

Een versie in hogere resolutie vind je hier: http://www.tseadbruinja.nl/flowchart_verborgen_arbeidend.jpg

verborgen arbeidend

stuwende en gestadig is het eigen leven

verborgen arbeidend; totdat het diepst verlangen

tot rust wordt in het woord

   Ida Gerhardt ‘Kosmos’

 

ik breng je naar het park

waar in de lente reigers

de lelijkste geluiden

 

waar takken na de winter

hun verborgen arbeid

naar buiten

 

waar ik een lome zon

en speelse honden

zocht

 

en de dunne nacht

het zou haar gaan spijten

ons fles en glazen bracht

 

ik breng je naar het park

waar ik kan het niet helpen

kaarsen

 

ik breng je

de winter stuurde me

met oog en vacht

 

ik breng je

maak je geen zorgen

 

in de lente maken reigers

de lelijkste geluiden

breng je nacht

Posted in

Plaats een reactie